LM4910: Your Guide To Audio Amplifier Solutions

D.Consentmo 5 views
LM4910: Your Guide To Audio Amplifier Solutions

LM4910: Your Guide to Audio Amplifier Solutions

Hey everyone! Today, we’re diving deep into the LM4910 , a nifty little audio amplifier that’s super popular in portable devices. Whether you’re a seasoned electronics guru or just starting out, understanding the LM4910 and how to troubleshoot it is a valuable skill. In this article, we’ll break down the LM4910, its common problems, and how to fix them. Let’s get started, shall we?

Decoding the LM4910: What’s the Buzz About?

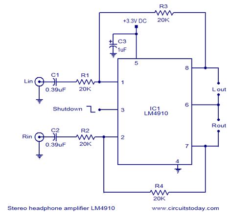
So, what exactly is the LM4910? Well, guys, it’s a class-D audio power amplifier made by Texas Instruments. What makes it special is its efficiency, which is perfect for battery-powered gadgets like MP3 players, smartphones, and tablets. It’s designed to deliver a decent amount of power while sipping very little juice, making your device’s battery last longer.

  • Key Features: The LM4910 packs a punch with features like: stereo or mono operation, an integrated filter, and protection against overcurrent and overheating. It typically offers a good Signal-to-Noise Ratio (SNR) and Total Harmonic Distortion (THD), which means your audio will sound pretty clean.
  • How it Works: The LM4910 takes a small audio signal and amplifies it to drive a speaker. It does this by rapidly switching the output voltage between high and low states, which, with the help of an external filter, recreates the original audio waveform at a higher power level. This switching process is what makes it so efficient, a key advantage for mobile applications where battery life is crucial.
  • Applications: You’ll find the LM4910 in all sorts of devices. From your old iPod to the latest smartphone, it’s a workhorse in the audio world. The versatility of the LM4910 allows it to be used in various applications, and its small footprint makes it ideal for compact designs where space is at a premium. This versatility, combined with its power efficiency, makes the LM4910 a popular choice for designers.

The LM4910’s Advantages

The LM4910 has several key advantages that make it stand out:

  • High Efficiency: Class-D amplification is inherently more efficient than older class-AB amplifiers. This means the LM4910 wastes less power as heat and uses more of it to drive the speaker, extending battery life.
  • Compact Size: The LM4910 is usually available in small packages such as the TQFN or VSSOP, which are perfect for space-constrained devices.
  • Integrated Features: With features like short-circuit protection and thermal shutdown, the LM4910 is designed to be robust and reliable. These safety features protect the amplifier and the speaker from damage.
  • Good Audio Quality: Despite being efficient, the LM4910 delivers good audio quality, which is crucial for portable devices where users want a great listening experience.

Common Issues and Solutions: Troubleshooting the LM4910

Alright, let’s get down to business. Even the best components can run into problems. So, what are some common issues you might face with the LM4910, and how do you go about fixing them? Here’s a breakdown:

No Sound or Weak Sound

If you’re getting no sound or a weak, distorted sound , this is one of the most common issues. Here are a few things to check:

  • Power Supply: Make sure the LM4910 is receiving the correct voltage. A low or unstable power supply can cause all sorts of problems. Double-check your power supply connections, and use a multimeter to measure the voltage at the LM4910’s power pins. The power supply’s reliability is essential, as fluctuations can directly impact the audio output. Ensure that the power supply meets the amplifier’s specifications.
  • Input Signal: Is the audio signal reaching the LM4910? Use an oscilloscope or audio probe to trace the signal from the audio source (like a phone or MP3 player) to the LM4910’s input pins. You might find a broken connection or a faulty audio source. Pay close attention to the input impedance of the amplifier, as it can affect the signal transfer. Checking the input signal is crucial for verifying that the audio source is functioning correctly and is properly connected to the amplifier. Poor input connections are a common cause of audio issues.
  • Speaker Connections: Check the speaker connections. Are the wires connected correctly and securely? A loose connection can cut off the sound entirely or cause intermittent problems. Inspect the speaker wires for any damage or breaks. Verify that the speaker impedance matches the LM4910’s output specifications. This can avoid sound quality issues.
  • Mute Pin: The LM4910 has a mute pin. Check if this pin is active (usually by pulling it low or high, depending on the datasheet). If the mute pin is active, the amplifier won’t produce any sound. Ensure the mute pin is correctly configured, as an accidental activation can silence your audio. Verify that the mute pin is properly configured as the cause of no sound output.

Distorted Audio

Distortion is another common issue. Here’s how to tackle it:

  • Input Overload: If the input signal is too strong, the LM4910 can distort the audio. Try reducing the volume on the audio source. Ensure that the input signal level does not exceed the specified maximum input voltage to prevent clipping. When troubleshooting distorted audio, start with the input signal level to prevent clipping.
  • Output Clipping: If the output signal is clipping, it means the amplifier is trying to output more power than it can handle. This can be caused by an inadequate power supply or a speaker that’s drawing too much current. Verify that the power supply can provide sufficient current. An overdriven output can create significant distortion. An insufficient supply can cause output clipping.
  • Grounding Issues: Poor grounding can cause distortion and noise. Make sure your ground connections are solid and that there aren’t any ground loops. Ground loops can introduce hum and noise. Ensure that the grounding scheme in your circuit is well-designed to prevent noise.
  • Component Failure: A faulty component, like a capacitor or resistor in the audio path, can also cause distortion. Inspect all components in the audio path for any signs of damage. Replace any suspect components.

Noise and Hum

Nobody likes noise ! Here’s how to minimize it:

  • Grounding: Grounding is key. Ensure a good ground connection. Avoid ground loops by connecting all grounds at a single point. Ensure a star grounding scheme to prevent noise.
  • Power Supply: Use a clean, regulated power supply. A noisy power supply will introduce noise into your audio. Ensure proper filtering on your power supply.
  • Component Placement: Keep the audio signal paths short and away from noise sources, such as switching regulators or other digital circuits. Proper layout is important for reducing noise.
  • Filtering: Add filtering to the input and output of the LM4910 to reduce noise. Proper filtering on the inputs and outputs can reduce noise.

Thermal Shutdown

If the LM4910 keeps shutting down, it might be overheating. Here’s what to check:

  • Heat Sink: Does the LM4910 have a heat sink? It’s essential if the amplifier is running at high power levels. If a heat sink is required, make sure it is properly attached. Proper heat dissipation is essential to prevent thermal shutdown.
  • Ventilation: Ensure that the device has proper ventilation. Make sure there’s sufficient airflow around the LM4910. Proper ventilation helps remove heat.
  • Overload: Are you overloading the LM4910? Running it at its maximum power output constantly can cause it to overheat. Ensure that the amplifier is not being overdriven. Reduce the output level if needed.

Tools of the Trade: What You’ll Need

To troubleshoot the LM4910, you’ll need some basic tools:

  • Multimeter: For checking voltages and continuity.
  • Oscilloscope: To visualize the audio signal and identify distortion or noise. The oscilloscope is used to examine the signal’s shape and to identify any distortion or clipping. The oscilloscope is an essential tool for troubleshooting audio circuits, as it allows you to visualize the signal’s shape and identify distortion or clipping.
  • Audio Probe: To trace the audio signal through the circuit. An audio probe is a simple tool for tracing audio signals through the circuit, helping you identify where the signal is being lost or distorted. The audio probe allows you to hear the audio at different points in the circuit, which is extremely helpful for finding the source of the problem.
  • Soldering Iron: For making repairs.
  • Datasheet: Always have the LM4910 datasheet handy. It provides critical information about the pinout, specifications, and recommended circuit configurations. The datasheet is your best friend when troubleshooting, so make sure you consult it for specific information on your particular model.
  • Component Tester: This can be useful for quickly testing capacitors, resistors, and other components. The component tester is an indispensable tool for checking the functionality of different components in the circuit, helping to identify faulty parts.

Step-by-Step Troubleshooting Guide

Here’s a general approach to troubleshooting the LM4910:

  1. Visual Inspection: Look for any obvious problems like burnt components or loose connections.
  2. Power Check: Make sure the LM4910 is getting the right power.
  3. Input Signal: Trace the audio signal from the source to the LM4910’s input pins.
  4. Output Check: Check the speaker connections and the output signal.
  5. Component Testing: Test suspect components. Replace as needed.
  6. Datasheet Reference: Always refer to the datasheet for specific pin configurations and specifications.

Prevention is Key: Avoiding Future Issues

Preventative measures can save you a lot of headaches in the long run.

  • Proper Design: Design your circuit correctly, following the LM4910 datasheet recommendations. This includes proper component selection and layout.
  • Heat Management: If your application requires high power, use a heat sink and ensure good ventilation.
  • Power Supply Quality: Use a clean, regulated power supply to avoid noise and distortion.
  • Component Quality: Use high-quality components. Poor components can fail prematurely and cause problems.

Conclusion: Keeping the Beat Alive!

Alright, guys, that’s the gist of the LM4910 and how to troubleshoot it. By understanding how this little amplifier works, and by following these troubleshooting tips, you’ll be well-equipped to diagnose and fix any issues that come your way. Troubleshooting electronics can sometimes be challenging, but with the right approach and the right tools, it is a fun journey. Happy tinkering, and keep the music playing!