OCL 150W Amp Mods For Deep Bass

D.Consentmo 37 views
OCL 150W Amp Mods For Deep Bass

OCL 150W Amp Mods for Deep Bass

Hey guys, ever feel like your OCL 150 watt amplifier is just missing that deep, chest-thumping bass? You know, the kind that makes your listening room shake and your neighbors wonder what’s going on? Well, you’re in luck! Today, we’re diving deep into the awesome world of modifying your OCL 150 watt amplifier to unlock its full bass potential. We’re talking about making those low frequencies punchier, clearer, and just plain more satisfying . Whether you’re a DIY electronics enthusiast, a budding audio engineer, or just someone who loves feeling the music, this guide is for you. We’ll break down the common issues that hold back bass response in these popular amps and walk you through some effective modifications. Get ready to give your amp a serious bass upgrade and experience your favorite tracks like never before. We’ll cover everything from component selection to practical implementation, ensuring you can get the most out of your OCL 150 watt beast.

Understanding OCL Amplifier Basics and Bass Response

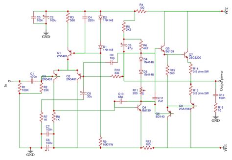
Alright, let’s kick things off by getting a grip on what makes an OCL amplifier tick, especially when it comes to bass. OCL stands for Output CapacitorLess. This means the amplifier’s output stage directly connects to the speaker, without a large output capacitor in series. This design is generally favored for its ability to reproduce low frequencies more accurately and with better transient response compared to designs that use an output capacitor. However, even with this advantage, several factors can limit the bass performance of a stock OCL 150 watt amplifier. One of the primary culprits is often the power supply. A weak or inadequately filtered power supply simply can’t deliver the clean, stable current needed to drive low frequencies effectively. Bass notes require a lot of instantaneous power, and if your power supply sags or introduces noise, your bass will sound weak, muddy, or distorted. Another key area is the component selection within the amplifier circuit itself. Capacitors, resistors, and even the transistors used can have an impact. For instance, using smaller value electrolytic capacitors in the power supply filtering can lead to ripple voltage issues, which translates directly to hum and a loss of bass clarity. Similarly, the biasing of the output transistors plays a crucial role in linearity at low frequencies. If the bias is not set optimally, you can get crossover distortion, which is particularly noticeable and detrimental to tight bass. Even the PCB layout and trace widths can influence performance; thicker traces and shorter, direct paths help minimize impedance and inductance, which are enemies of good bass reproduction. So, understanding these fundamental aspects of your OCL 150 watt amplifier is the first step towards effective modification.

Common Bottlenecks Affecting Bass in OCL 150W Amps

Now that we’ve got a basic understanding of OCL amps, let’s get down to the nitty-gritty: what exactly is holding back the bass in your OCL 150 watt amplifier ? Guys, it’s usually not one big thing, but a combination of factors that prevent that truly seismic bass from coming through. The most common offender, as we touched upon, is the power supply . Stock OCL 150W builds often skimp on the power supply components to keep costs down. This means smaller filter capacitors, a potentially underrated transformer, and less robust rectifier diodes. When you hit those deep bass notes, the amplifier demands a surge of current. If the power supply can’t keep up, the voltage rails will sag, leading to a noticeable loss of bass impact and dynamics. It’s like trying to push a heavy door with weak arms – you just won’t get far. Another major bottleneck can be the input and coupling capacitors . If these capacitors have too small a value, they start to roll off the low frequencies prematurely, essentially acting as a high-pass filter that cuts out the very bass you want to hear. This is a classic design compromise that needs addressing. Furthermore, the output stage biasing is critical. If the amplifier isn’t biased correctly, you can experience crossover distortion, which is especially nasty on bass frequencies. This distortion makes the bass sound fuzzy, unclear, and lacking that tight, defined punch. Even the speaker impedance and the amplifier’s ability to drive it can be a factor; some OCL designs might struggle to maintain good control over low impedance loads, leading to flabby bass. Finally, don’t underestimate the impact of PCB layout and wiring . High inductance in power supply traces or signal paths can act like unwanted filters, attenuating bass. Loose connections or poor grounding can introduce noise and hum, further obscuring the low-end detail. Identifying these bottlenecks is your roadmap to a killer bass upgrade.

Key Modifications for Enhanced Bass Response

Alright, it’s time to roll up our sleeves and talk about the actual mods for your OCL 150 watt amplifier to get that bass sounding awesome . The goal here is to address those bottlenecks we just discussed. The power supply is your first and most crucial target. Upgrade the main filter capacitors! Instead of the stock, maybe 4700uF capacitors, consider going for 10,000uF or even 15,000uF per rail, and make sure they have a good voltage rating. These larger capacitors act as a bigger reservoir, providing the instantaneous current needed for powerful bass. Also, consider adding smaller bypass capacitors (like 0.1uF ceramic or film capacitors) in parallel with the larger electrolytics. These help filter out high-frequency noise and improve transient response. If your transformer is borderline, upgrading to a higher current or VA rated transformer will provide even more headroom. Next up are the input and coupling capacitors . For the power supply decoupling capacitors at the input stage, replace small ceramic caps with larger value electrolytics (e.g., 100uF or 220uF) and bypass them with film caps. For any coupling capacitors in the signal path, ensure their value is sufficiently large to pass the lowest frequencies you desire without attenuation. A common recommendation is to calculate the value based on the input impedance and the lowest desired frequency using the formula C = 1 / (2 * pi * f * R). Don’t neglect the output stage biasing . A slightly higher quiescent current can sometimes improve linearity and reduce crossover distortion, but be careful not to overheat your output transistors. This usually involves adjusting a potentiometer or changing a resistor value. Consult your specific OCL 150W schematic for the correct procedure. Consider speaker impedance matching : ensure your amplifier is designed to handle the impedance of your speakers. If not, modifications might be needed to improve its stability into lower impedances. Lastly, pay attention to PCB layout and wiring . Use thicker gauge wires for power supply connections and keep signal paths short and direct. Ensure all ground connections are solid and properly implemented to minimize noise. Even small improvements in these areas can collectively make a huge difference in delivering that deep, punchy bass you’re after.

Component Selection: The Devil is in the Details

When you’re embarking on modifying your OCL 150 watt amplifier for better bass, the specific components you choose can make or break your project. It’s not just about slapping in bigger capacitors; it’s about quality and suitability. For the power supply filter capacitors , I always recommend using high-quality, low-ESR (Equivalent Series Resistance) capacitors from reputable brands like Nichicon, Panasonic, or Elna. Low ESR is super important because it means the capacitor can deliver current faster and more efficiently, which is exactly what you need for those demanding bass notes. Go for a higher voltage rating than your power supply rails (e.g., if your rails are +/- 45V, use 63V capacitors) for reliability and headroom. Don’t forget the bypass capacitors – using polypropylene or polyester film capacitors in the range of 0.1uF to 1uF in parallel with the electrolytics is a fantastic way to shunt high-frequency noise and improve transient response. For input and coupling capacitors , while electrolytic capacitors can be used for bulk capacitance, many audiophiles prefer film capacitors (like polypropylene or even teflon for ultimate quality) or high-quality electrolytic types like Nichicon Muse or Elna Silmic II for a warmer, more musical sound. The value needs to be appropriate for the impedance it’s working with and the lowest frequency you want to pass. For output transistors , if you’re considering an upgrade, stick with reputable brands and types that are pin-compatible with your original ones, but with higher power handling and better gain characteristics if possible. Ensure they can handle the heat – proper heatsinking is non-negotiable! For resistors, metal film resistors are generally preferred over carbon composition for their stability and lower noise, especially in signal path applications. Even small things like using oxygen-free copper (OFC) wire for internal power and signal connections can make a subtle but noticeable difference in signal integrity. Remember, guys, using high-quality components isn’t just about bragging rights; it directly translates to a cleaner, more powerful, and more articulate bass response from your OCL 150 watt amplifier.

Practical Implementation: Tips for Success

Okay, so you’ve got your new shiny components ready to go. Now, let’s talk about the practical implementation of these OCL 150 watt amplifier modifications to ensure you get that killer bass sound without any nasty surprises. First things first: safety! Always disconnect your amplifier from the mains power and discharge any residual charge in the capacitors before you start working. Seriously, guys, those capacitors can hold a dangerous charge even after the amp is off. Double-check your work before powering up. When replacing power supply capacitors , pay close attention to polarity. Reversing a capacitor can cause it to fail spectacularly, potentially damaging other components. Use a multimeter to confirm voltage rails if you’re unsure. When soldering, use good soldering techniques. Ensure clean joints, avoid bridges between tracks, and heat the joint, not the solder. If you’re adding larger capacitors to the power supply board, you might need to mount them off-board or use adapter boards if space is tight. Make sure they are securely fastened. For modifying the biasing , proceed with caution. Make small adjustments, measure the quiescent current or emitter resistor voltage drop (as per your schematic), and allow the amp to stabilize before making further changes. Over-biasing can lead to excessive heat and transistor failure. Use a small heatsink on your bias adjustment potentiometer if it gets warm. If you’re changing resistors, ensure they are the correct wattage rating to handle the power dissipation. Testing is crucial . After each significant modification, test the amplifier at low volume. Listen for any unusual hums, pops, or distortions. Check for excessive heat from any components, especially the output transistors. Use an oscilloscope if you have one to check for clipping or distortion, particularly at the bass frequencies. Measure the amplifier’s output into a dummy load if possible. Don’t rush the process. Take your time, be methodical, and enjoy the journey of making your OCL 150 watt amplifier sound its absolute best. Remember, a well-executed modification leads to a significantly improved listening experience.

Final Touches and Troubleshooting

So, you’ve made the mods, powered it up, and hopefully, you’re already hearing that sweet, deep bass! But sometimes, things don’t go perfectly the first time, or you might want to fine-tune things even further. Let’s talk about final touches and troubleshooting for your OCL 150 watt amplifier bass upgrade . One of the most common issues after modifications is an audible hum or buzz. This is often due to grounding problems or insufficient filtering. Double-check all your ground connections – ensure they are solid and that you have a star ground if your design calls for it. If you upgraded filter capacitors, ensure they are properly bypassed with smaller film capacitors to tackle high-frequency noise. If the hum is persistent, you might consider adding a dedicated DC-blocking filter at the power input or even an L-pad for AC line noise filtering. Another issue could be oscillations, especially if you’ve made significant changes to the circuit layout or component values. Look for any unnecessary long wire leads, especially around the input stages or output drivers. Proper component placement and short, direct leads are key to preventing oscillations. If you hear distortion, especially at higher volumes, it could indicate that your power supply is still struggling, your output stage is overheating, or your biasing is off. Re-check your quiescent current and ensure the heatsinks are adequate. If you upgraded speakers or are driving a challenging load, ensure your amplifier has enough stability and power. Sometimes, adding a small snubber circuit across the output can help tame ringing and improve stability into reactive loads. Don’t forget the listening test ! Play a variety of music with prominent bass lines – electronic music, rock, or even orchestral pieces. Does the bass feel tight and controlled, or is it boomy and loose? Is it clear and articulate, or does it get lost in the mix? You might need to slightly tweak the bias again or experiment with different bypass capacitor values. Remember, the goal is a balanced sound, not just overwhelming bass. With careful attention to these final details and a systematic approach to troubleshooting, you can really dial in the performance of your modified OCL 150 watt amplifier and enjoy truly breathtaking bass.

Conclusion: Unleash Your Amp’s Bass Potential

Alright guys, we’ve journeyed through the intricacies of modifying your OCL 150 watt amplifier to achieve that glorious, deep bass. We’ve dissected the common weak points, explored effective component upgrades, and shared practical tips for successful implementation and troubleshooting. By focusing on the power supply, input/coupling capacitors, output stage biasing, and meticulous component selection, you can transform your OCL 150W into a bass powerhouse. Remember, the key is understanding the fundamental principles and applying them thoughtfully. It’s not just about swapping parts; it’s about optimizing the entire signal path and power delivery for superior low-frequency reproduction. The satisfaction of hearing your favorite tracks with that newfound bass punch and clarity is immense. You’ve not only improved the performance of your amplifier but also gained valuable knowledge and skills along the way. So, go ahead, unleash your amp’s full bass potential, and get ready to feel the music in a whole new way. Happy modding, and may your bass always be deep and defined!