Understanding IC 4029 And Other Key Numbers

D.Consentmo 106 views
Understanding IC 4029 And Other Key Numbers

Understanding IC 4029 and Other Key Numbers

Hey guys! Ever stumbled upon a bunch of seemingly random numbers and wondered what they meant? Today, we’re diving into the world of IC 4029 , along with other numerical codes like 21345, 2740238480, and 1998136275. These numbers often represent integrated circuits (ICs), part numbers, or identification codes used in various industries. Understanding these codes can help you identify components, find datasheets, and even troubleshoot electronic devices. Let’s break it down and make sense of it all!

Decoding IC 4029

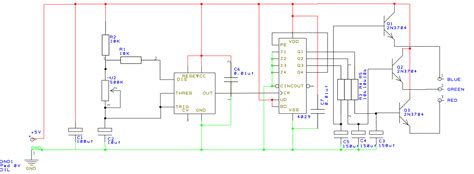
IC 4029: A Deep Dive . Let’s kick things off with IC 4029. This code refers to a specific type of integrated circuit, which is a tiny chip packed with electronic components like transistors, resistors, and diodes. The IC 4029 is a synchronous up/down counter . That means it can count both upwards and downwards in sync with a clock signal. These counters are commonly used in digital systems for timing, frequency division, and address generation. The versatility of the IC 4029 makes it a popular choice in many applications.

Key Features and Applications

The IC 4029 has several notable features. It typically operates with a wide voltage range, often from 3V to 15V, making it compatible with various logic families. It usually has a programmable count direction, allowing you to switch between up and down counting modes. The carry-in and carry-out pins enable you to cascade multiple IC 4029 chips to create larger counters. This is super handy when you need to count beyond the range of a single chip. So, where do you find these IC 4029 chips in action? Think about frequency synthesizers, digital clocks, and control systems. They’re also used in test equipment and educational kits.

Finding the Right Datasheet

When working with any IC, the datasheet is your best friend. It provides all the essential information about the chip, including its electrical characteristics, pin configurations, and application notes. To find the IC 4029 datasheet , simply search online using the term “ IC 4029 datasheet ”. You’ll find several manufacturers like Texas Instruments, NXP, and others offering this chip. Each manufacturer might have slightly different specifications, so make sure to grab the datasheet that matches the specific chip you’re using. Datasheets are goldmines of information , trust me!

Understanding the Number 21345

Unraveling 21345 . Moving on to the number 21345, this is more generic and could represent a part number, a serial number, or a product code, depending on the context. Unlike IC 4029 , it doesn’t immediately point to a specific type of electronic component. Part numbers are used by manufacturers to identify their products uniquely. For example, a resistor, capacitor, or even a complete module could have a part number like 21345. Serial numbers, on the other hand, are typically used to track individual units of a product. They’re often printed on labels or etched onto the device itself.

Context is Key

To figure out what 21345 represents, you need more context. Where did you find this number? Was it on a component, a product label, or a document? Knowing the source can provide valuable clues. If it’s on a component, try searching online using the number along with keywords like “part number” or “component code”. You might find a datasheet or a product listing that reveals its identity. If it’s on a product label, check the manufacturer’s website for more information. They often have a product lookup tool where you can enter the part number or serial number to find details about the product.

Examples in Different Industries

Part numbers are used across various industries. In the automotive sector, a number like 21345 could refer to a specific car part, such as a sensor or a module. In the electronics industry, it might represent a connector, a cable, or a small electronic component. Even in the fashion industry, product codes like 21345 could identify a particular style or model of clothing. The possibilities are endless, which is why context is so crucial.

Deciphering 2740238480

The Long Number: 2740238480 . Now, let’s tackle the number 2740238480. This looks like a serial number or a very specific part number. Long numerical codes like this are often used in industries that require precise tracking and identification. It’s the kind of number you might see associated with high-value items or in systems where traceability is paramount.

Serial Numbers and Traceability

Serial numbers are unique identifiers assigned to individual units of a product. They help manufacturers and distributors track the product through the supply chain, manage warranties, and prevent counterfeiting. In the electronics industry, a serial number like 2740238480 could be found on a sophisticated piece of equipment, such as a network router, a server, or a medical device. These numbers allow manufacturers to track production dates, component batches, and even the technicians who worked on the device.

Part Numbers in Specialized Equipment

In some cases, long numerical codes can also represent highly specific part numbers. This is especially true in industries that deal with specialized equipment. For example, in the aerospace or defense sector, a number like 2740238480 might refer to a critical component in an aircraft or a military system. These parts often have stringent quality control requirements, and the part number is essential for ensuring that the correct component is used in the right application.

How to Investigate

To determine what 2740238480 represents, start by searching online. Enter the number into a search engine and see if any relevant results pop up. Include keywords like “serial number” or “part number” to narrow down the search. If you know the manufacturer or the type of product the number is associated with, include that information in your search query as well. You might get lucky and find a product listing, a datasheet, or a forum discussion that sheds light on its meaning. Don’t underestimate the power of a good online search! .

Identifying 1998136275

Analyzing 1998136275 . Finally, let’s examine the number 1998136275. Like the previous number, this is likely a serial number or a highly specific part number used for identification purposes. Given its length and format, it’s less likely to be a simple product code or a generic identifier.

Unique Identifiers in Manufacturing

In manufacturing, unique identifiers are crucial for managing inventory, tracking production processes, and ensuring quality control. A number like 1998136275 could be used to track a particular batch of products, a specific machine used in the manufacturing process, or even a set of components used in a larger assembly. These identifiers are often stored in databases and used to generate reports, analyze trends, and identify potential issues.

Application in Telecommunications

In the telecommunications industry, long numerical codes are commonly used to identify network equipment, such as routers, switches, and antennas. A number like 1998136275 might be assigned to a specific piece of equipment installed at a cell tower or a data center. This allows network operators to track the location, configuration, and performance of each device, ensuring that the network is running smoothly.

Researching the Number

To find out what 1998136275 represents, start by gathering as much information as possible. Where did you find the number? What type of product or equipment is it associated with? Who is the manufacturer? Once you have this information, use it to conduct an online search. Try searching for the number along with the manufacturer’s name or the type of product. You might find a product manual, a technical specification, or a customer support page that provides more details.

Wrapping Up

Alright, folks! We’ve taken a whirlwind tour through the world of numerical codes and identifiers, from the specific IC 4029 to the more ambiguous numbers like 21345, 2740238480, and 1998136275. Remember, context is king when it comes to deciphering these codes. Knowing where you found the number and what it’s associated with can make all the difference. So, keep your eyes peeled, do your research, and don’t be afraid to dive into datasheets and online searches. You’ll be surprised at what you can discover! Happy sleuthing!